当前位置:首页> 学习园地> 查看内容

实务解析 | 国有企业工程项目供应商选择及全过程管理
日期:2022-06-06   来源:《招标采购管理》2021年第12期

本文结合行业现状和大型水电厂供应商管理实践,对国有企业工程项目供应商选择、合同履行、履约评价等各个环节进行了归纳总结,分析了主要问题所在,探索建立了全过程管理体系,实现了项目施工事前、事中、事后对供应商的全覆盖管控,形成了供应商全过程评价体系和退出机制,有效防范了项目采购和合同履行风险。

引言

国有企业采购使用国有资金用于增值盈利,故在采购中强调采购项目规则的合理性,需要满足供应链利益的最大化,其成交标准与供应链相匹配,采购方式和程序强调效率、效益并重。同时,从采购标的物来看,工程项目供应商的选择与管理尤为重要,贯穿项目管理全过程,良好的供应商管理体系有助于企业的生产经营和成本控制,提高工程项目施工质量和企业竞争力。

笔者所在单位为实行“一厂两站”管理模式的大型水电厂,本文结合大型水电厂供应商管理实践,对工程项目供应商选择、合同履行、履约评价等各个环节进行归纳总结,探索形成了供应商全过程管理机制,提出了存在问题的解决思路。

供应商管理现状

近年来,伴随国有企业巡视巡察工作的不断深化,各国有企业基本建立了规范、完善的采购管理体系,作为供应主体的供应商管理体系也随之完善,但在具体管理过程中,还是不同程度地凸显出不少问题。

(一)供应商恶意低价投标情况时有发生

国有企业规模较大,生产经营项目较多,其中工程项目采购方式包括公开招标、公开询价(询比价)、竞争性谈判、单一来源等,公开招标项目评标办法采用综合评估法的,价格因素占比约为45%~65%,其他各种采购方式均以通过评审的最低报价作为中标或成交标准,如表1所示。可见在工程施工项目中,大量项目承包供应商在采购阶段为通过评审的报价最低者,部分供应商为了抢占市场,会以极低利润甚至是成本价的报价寻求中标。由于项目采购与实施存在时间差,且工程项目实施周期相对较长,随着物价、人工成本等市场形势变化,中标人项目施工的个别成本也会相应发生变化,此时就有可能发生中标人施工个别成本高于合同价的情况,形成实质上的“低于成本价中标”。

image.png 

(二)供应商合作关系不稳固

工程项目采购的依据为生产经营需求,一般依据项目需求计划制订采购计划,依据采购计划开展具体采购业务。项目需求阶段明确标的物各相关因素,对应满足的技术要求、验收标准等尽可能细化,而采购计划则依据需求制订不同的采购方案,选择不同的采购方式,为保证市场充分竞争,一般慎用竞争性谈判、单一来源等采购方式,因为项目中标供应商流动性大,与企业建立良好合作关系的供应商数量有限。

(三)供应商自我管理意识不强

供应商管理贯穿项目采购、合同履约管理全过程,部分供应商在项目采购阶段可能存在串标、围标等不正当竞争行为,合同履约阶段施工安全、质量、进度得不到有效保证,现场管理“按下葫芦浮起瓢”,增加了企业管理负担和压力。如果此时没有一套合理、有效的供应商处罚乃至退出机制,将可能形成实质上的项目“采购失败”,损害企业的正当利益。

供应商管理机制

针对上述情况,笔者所在单位根据企业发展和生产经营实际需要,按照供应商选择、合同履行、履约评价等环节建立了全过程管理体系,做到项目施工事前、事中、事后对供应商的全覆盖管控,形成了供应商全过程评价体系和退出机制,有效防范了项目采购和合同履行风险。

(一)供应商选择

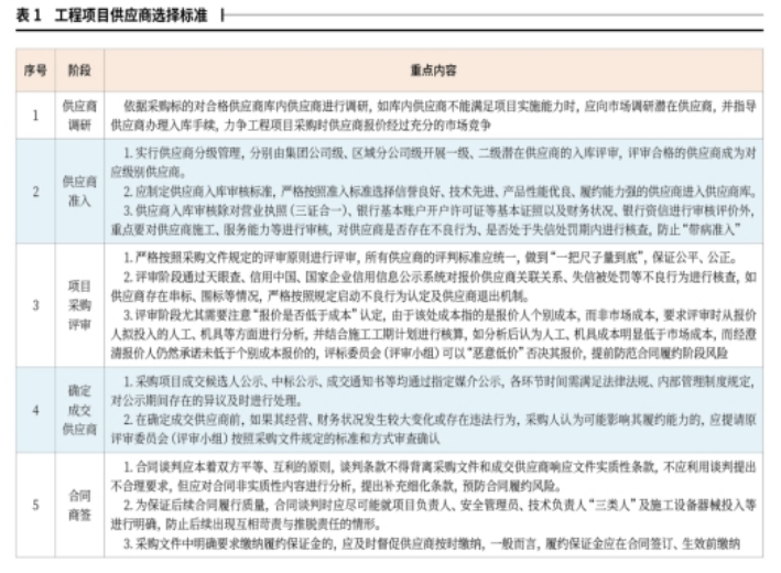
从采购人角度来看,供应商选择过程包括供应商调研、供应商准入、项目采购评审、确定成交供应商、合同商签等过程,各环节供应商管理的重点如表2所示。

image.png 

结合表2所示,在选择供应商时,给所有符合条件的供应商提供了均等的机会,只有满足供应商准入条件、对采购文件需求全面响应且价格最优的供应商,才被确定为成交人,这样做既保证了供应商主要设备供应、施工组织能力、交货工期等与采购人标的物相匹配,又能通过充分的市场竞争以最优价格完成工程项目。另外,供应商选择过程中应尽量避免单一来源采购,而应采取公开招标、询比价等竞争充分的采购方式,在确定成交候选人的同时确定备选成交候选人,最大化地规避供应商选择失败风险,同时有效做好成本控制。

(二)供应商履约管理

项目采购是为生产经营服务的,工程项目采购的意义在于工程按照合同约定圆满完成,达到预期目的。而在实际管理过程中,工程项目供应商管理一直是基层企业管理的难点和痛点,供应商的市场属性决定了其会最大限度地追求利润,合同签订后,供应商“一流资质、三流人员”“入场人员安全技能和专业技能不足”“设备机具等投入不足或完好性不足”等顽疾长期存在,各类管理性违章、作业性违章、装置性违章层出不穷,给采购人带来了较大的管理压力。发包方认真落实“四个一样”(对供应商的要求与对内部部门的要求一样、对供应商的管理与对内部部门的管理一样、对供应商员工的要求与对自己员工的要求一样、对供应商员工的管理与对自己员工的管理一样)的管理要求,在供应商履约管理阶段确保“开工准备和培训考核、作业现场管控、作业评估考核”等工作科学开展,保证工程项目安全、有序施工。

1.做好开工准备和培训考核工作

工程项目开工实行审批许可制,开工准备阶段重点做好“三审查”:一是审查入厂人员资质、资格条件是否与投标报价文件一致,是否存在随意变更替换主要施工人员的情况,入场人员是否经过供应商内部安全和专业技能培训,是否经考试合格;二是审查施工组织设计是否完善,“四措两案”(组织措施、技术措施、安全措施、环保措施,以及施工方案、应急处置预案)是否满足项目施工实际;三是审查入场施工作业设备机具、安全用具及安全防护设施是否满足安全作业要求。审查合格后,项目管理部门方可组织供应商按照规定流程办理开工手续,开展施工人员三级安全教育培训、施工作业证办理,组织安全技术交底并办理施工工作票证。需要指出的是,采购人除了对供应商入场人员是否经过内部培训、考试进行核查外,还要对符合入场条件的人员专门组织开展安全和专业技能考试,检验其素质是否满足招标文件要求,有效解决“一流资质、三流人员”问题。

2.做好作业现场管控工作

随着施工作业进度的推进,作业风险也在动态变化,做好作业风险管控一直是供应商现场管理的重点和难点。坚持“现场工作法”,明确规定各级管理人员每周至少深入现场检查次数,并要求对检查中发现的问题进行记录备查,防止走过场。每日开工前,由供应商结合当日工作任务、工艺流程等开展风险辨识预控,确定具备作业条件、作业人员熟知作业风险和防范措施后方可开工,作业过程中严格按照施工方案、措施及计划要求进行施工,严禁擅自改变施工方案,并做到“五不准”,即:没有安全技术措施方案不准施工、作业方案未组织审查不准施工、施工人员未经培训不熟知方案不准施工、未进行现场安全技术交底不准施工、没有监护不准施工。同时,要求供应商施工期间每日开展班前班后会,结合当日作业类别,学习并严格落实登高作业、起重作业、焊接动火作业、受限空间作业规范。通过严肃执行规章制度并有的放矢地开展风险辨识与预控,有效消除作业隐患,杜绝违章事件。

3.做好作业评估考核工作

建立供应商信用评价体系,将外包单位及其常驻人员纳入发包方生产管理体系。发布实施《供应商考核评价实施细则》,将安全管理、质量控制、施工进度、文明生产管理等按照不同权重纳入考评,根据外包单位承包项目数量设立对应基准分,每月对外包单位进行打分考核,并设置相应的经济处罚标准,结合评价结果,对不合格供应商采取约谈、考核、停工整改、发放黄牌、红牌清退等整治手段。同时,参考发包方员工信用评价管理办法,开展常驻供应商员工工作月度信用评价,筛选出技术技能扎实、安全意识强的外包人员,优先使用。

(三)供应商评价

健全、有效的供应商评价体系是完善供应体系、优化供应链结构的关键,供应商评价体系主要包括项目执行综合评价、年度综合评价、供应商不良行为认定三种评价类型。

1.项目执行综合评价

项目执行综合评价按照合同履约验收分为“合同执行综合评价”和“合同质保期后评价”,实行百分制评分制。合同执行综合评价实行“一项目一评价”,依据合同约定的项目工期、安全、环境保护、质量、服务因素,在工程竣工验收完成后据实评价。合同质保期后评价则主要对工程项目施工质量、售后服务是否符合合同要求两方面进行评价,在质保期结束后进行评价。项目执行综合评价为供应商年度综合评价提供数据支撑。

2.年度综合评价

年度综合评价基于项目执行综合评价,在对上一年度供应商库内所有供应商的项目执行综合评价评分的基础上,按照项目合同金额加权平均进行数据汇总。各供应商按照年度综合评价评分分为A、B、C、D四个等级,对评价低等级供应商实行预警、暂停合作等考核,并动态调整供应商级别。

3.供应商不良行为认定

供应商不良行为认定是供应商信用评价体系的重要组成部分,主要对供应商的诚信、质量、安全、进度、保修服务等进行实时评价,在供应商存在上述因素的不良行为时,对照标准分级认定,实行供应商退出机制,不良行为级别越高,暂停合作的年限越长。供应商不良行为的认定和处理严格遵循即时性原则,随时发现随时进行处理,切实对存在不良行为的供应商形成震慑,最大化地维护发包方利益。

 

取得的成效

(一)实现了工程项目质价协同

实行项目需求、项目采购、合同履行各阶段专人责任制,根据项目规模和特点合理设置供应商业绩、资质等专用条款;项目采购阶段重点开展不合理低价的识别和澄清确认,对不平衡报价进行分项报价的分析;合同履行阶段避免标的范围的变更,各分项工程标的数量变更均控制在合理范围内,防止了低价中标、高价结算。通过各阶段的有效控制,基本杜绝了恶意低价中标的情况,确保了成交供应商的履约能力。

(二)形成了长期协作的良好供应商合作关系

统筹开展采购计划管理,具备集中采购或打包采购条件的工程项目坚决实行集中采购,在最大化发挥集约化采购优势的同时,缩减了长期合作供应商数量。同时,强化项目需求统计、分析,周期性生产维护项目与中标供应商签订多年合同,2018年至今,笔者所在单位项目合同数量逐年下降,2021年工程项目长期合作供应商维持在10家左右,形成了稳固的合作共赢关系。

(三)建立了工程项目供应商全过程评价体系

实现了供应商选择、合同履约、质保服务期等各个阶段供应商全覆盖评价,建立了过程评价和结果评价相结合、定期评价和实时评价相结合、定量评价和定性评价相结合的评价体系,根据评价结果动态调整供应商级别,实行供应商“过失退出”机制,为工程项目的供应商选择及顺利实施创造了良好的条件,如图1所示。

image.png 

(四)增强了供应商规范化、精细化履约水平

建立了施工人员管理台账,抓实工程项目主要管理人员管理和评价,严控人员变更,施工现场风险防控压力切实传导至供应商各级人员。同时,将发包方项目经办人月度绩效考核与责任项目供应商履约情况挂钩,依据合同履约供应商、常驻外包人员安全信用评价结果,对应奖优罚劣,按照标准每月兑现,真正做到按照发包方管理要求对供应商对等管理,有效提高了供应商规范履约、精细化管理水平。

结语

随着国家全面推动招标采购全流程电子化交易,目前多数大型国有企业已经实现了“不见面开评标”,与之配套的在线监管体系也逐步成熟,可以预见,作为招标投标管理的重要组成部分,供应商数据库升级、供应商履约在线监管、供应商线上评价等信息管理系统将逐步完善。同时,工程项目供应商管理最终仍要聚焦于现场项目实施,管理手段和模式必须与现场生产管理特点相匹配,在新形势下,如何利用数字化、智慧化手段,更好地开展供应商全过程管理,值得我们持续探索和实践。

 

作者:杨己能

作者单位:华能澜沧江水电股份有限公司

 

来源:《招标采购管理》2021年第12

 


打印
公司地址:济南市经十东路10567号 成城大厦A座 必威BETWAY西汉姆联

官方公众号

电话:0531-83191882   邮箱:[email protected]
网站声明  技术支持:999全讯白菜网
Copyright © 2026 必威BETWAY西汉姆联 All Rights Reserved 鲁ICP备18014730号-1